| 失效链接处理 |
|
Java面试高频考点实战篇:中间件、调优与微服务进阶解析 DOC 下载
相关截图:
![]()
主要内容:
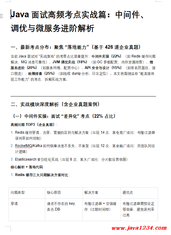
一、最新考点分布:聚焦 “落地能力”(基于 426 道企业真题)当前 Java 面试对 “实战落地” 的考查占比显著提升:中间件实操(22%)(如 Redis 缓存问题解决、MQ 消息可靠性)、JVM 调优实战(18%)(如 GC 参数配置、内存泄漏排查)、微服务进阶(20%)(如服务网格、配置中心)、API 安全与设计(15%)(如签名防篡改、接口限流)、故障排查(25%)(如线程 dump 分析、日志定位)。本文将围绕这些 “能直接体现工作能力” 的考点,拆解实战方案。
二、实战模块深度解析(含企业真题案例)(一)中间件实操:面试 “差异化” 考点(22% 占比)
高频问题 TOP3(企业真题):
核心解析 + 落地代码:
|




苏公网安备 32061202001004号


