| 失效链接处理 |
SpringBoot 4 + Spring Security 7 + Vue3 前后端分离项目设计最佳实践
相关截图:
![]() 主要内容:
如果你在 2026 年还在用 session 做前后端分离的认证,那我只能说——勇士,你的 JSESSIONID 在跨域面前已经哭晕在厕所了。
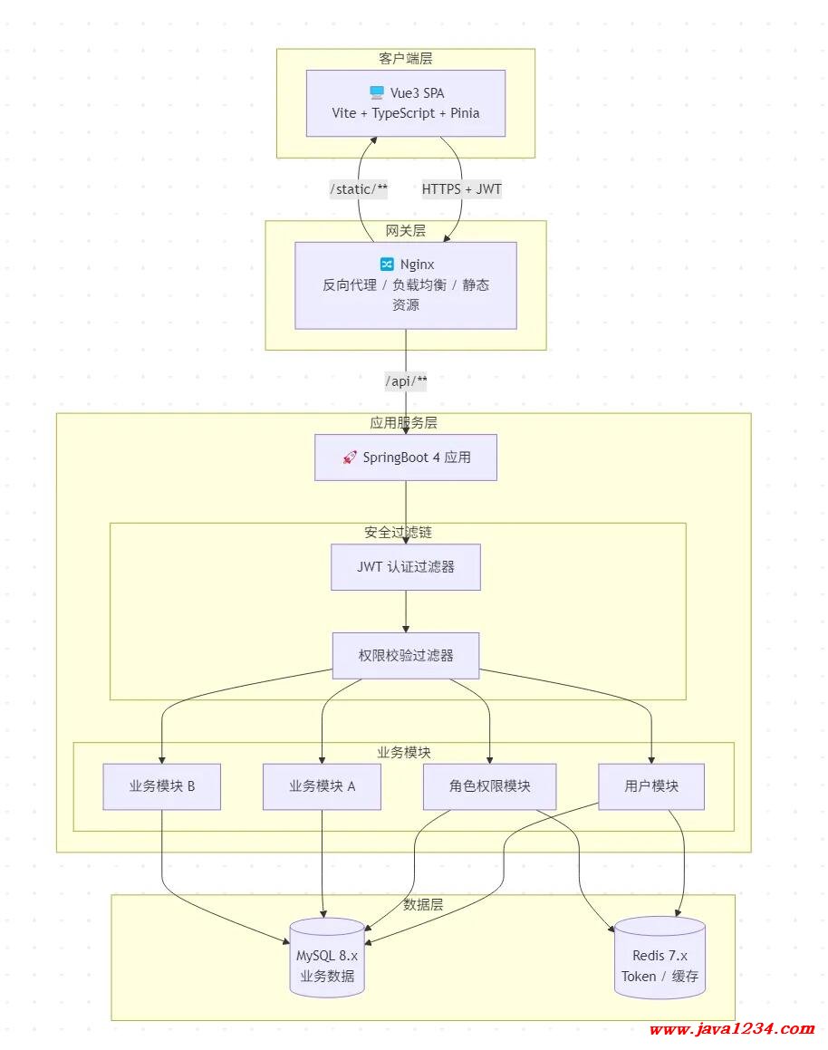
SpringBoot 4 已经正式发布,基于 Spring Framework 7 和 Java 21+,带来了声明式 HTTP 客户端、结构化并发、30% 启动速度提升等一系列令人兴奋的新特性。Spring Security 也升级到了 7.x,内置 MFA 支持,DSL 配置更加优雅。再配上 Vue3 的 Composition API + Pinia + TypeScript,这套组合拳打出去,项目架构直接起飞。
本文不是"Hello World 缝合怪",而是从真实项目架构出发,手把手带你搭建一套生产级的前后端分离方案。
阅读本文,你将收获:
一套完整的前后端分离架构设计思路
Spring Security 7 的 JWT 无状态认证最佳实践
RBAC 权限模型的优雅实现
Vue3 前端鉴权的全链路方案
若干踩坑经验(都是泪)
|


苏公网安备 32061202001004号
