Java知识分享网 - 轻松学习从此开始!    

Java知识分享网

        

联系锋哥QQ:3320160706

AI编程,程序员挑战年入30~100万高级指南 - 职业规划

Java、Python项目定制找Java1234_小锋老师,专业又靠谱 QQ:3320160706

SpringBoot+SpringSecurity+Vue权限系统高级实战课程        

Java微信小程序电商实战课程(SpringBoot+VUe)

     

AI人工智能学习大礼包

     

PyCharm永久激活

66套java实战课程无套路领取

     

Cursor+Claude AI编程 1天快速上手视频教程

     
当前位置: 主页 > Java文档 > 人工智能AI >

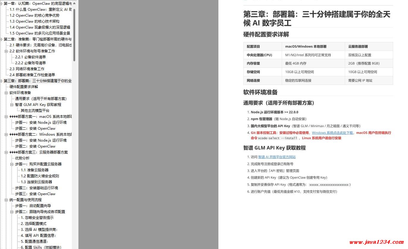
openclaw安装教程 PDF 下载


时间:2026-03-03 14:59来源:http://www.java1234.com 作者:转载  侵权举报
openclaw安装教程
失效链接处理
openclaw安装教程 PDF 下载

 
 
相关截图:
 


主要内容:

前言概述


在当今人工智能技术呈指数级普及、各类实用型 AI 工具如井喷式涌现的时代背景下,OpenClaw 凭借其
卓越的便捷实操体验、全场景的深度适配能力,以及"以极低成本实现 AI 价值落地"这一核心竞争优势,
迅速从众多同质化产品中脱颖而出,一跃成为 AI 爱好者、职场精英、技术开发人员以及创业者群体竞相
追捧的热门选择。这款工具的爆红现象,不仅精准契合了当代社会对于"高效便捷、精准赋能"的核心诉
求,更成功打破了 AI 技术长期存在的高门槛壁垒,使得不同知识背景、不同职业身份的群体都能轻松接
触、无障碍使用人工智能技术,正式开启了"人人皆可利用 AI、AI 技术普惠大众"的全新发展阶段。令人
瞩目的是,在短短不到一周的时间内,OpenClaw 在 GitHub 平台上的星标数量实现了惊人的增长,从
最初的一万颗迅速攀升至五万九千七百颗,并且目前仍然保持着指数级增长的强劲态势

 

OpenClaw 的核心价值主张,在于其独特地兼顾了兴趣探索、效率提升、技术开发与商业落地这四大维
度的多元化需求——它既能充分满足爱好者群体对于前沿科技的好奇心与探索欲望,又能帮助追求效率
的职场人士摆脱繁琐重复的日常劳动,同时为专业开发者提供了广阔的拓展空间,更为创业者搭建起了
一条清晰的业务赋能路径,真正实现了一款工具适配多类人群、覆盖多元场景的愿景。它的诞生与普
及,不仅深刻改变了人们传统的学习模式、工作方式与创业路径,大幅降低了 AI 技术的使用门槛与落地
难度,更让广大用户能够借助这一强大的 AI 工具,实现个人综合能力的跨越式提升、工作效率的突破性
增长,以及商业价值的深度挖掘与变现。

 

为了让每一位接触 OpenClaw 的用户,都能有效避开盲目摸索过程中的各种误区,快速掌握工具的核心
精髓、充分发挥其内在价值,我精心编撰了这份深度学习指导手册。在后续的内容中,本手册将始终秉
承"以实操为核心导向、以真实需求为牵引"的编写原则,坚决摒弃冗长枯燥的理论阐述,聚焦于核心要点
的精准传达,帮助读者实现三大层面的实质性转变:

 

一是实现从"仅仅了解工具表面功能"到"熟练掌握并灵活应用"的跨越,快速掌握 OpenClaw 端到端的完
整使用技巧与进阶玩法;

 

二是实现从"盲目试错"到"精准匹配并落地实施"的转变,精准找到工具与自身实际需求(无论是兴趣驱
动、效率追求、技术开发还是商业创业)的最佳契合点;
三是实现从"单一工具使用"到"灵活拓展与生态构建"的升华,培养独立探索创新玩法、将工具落地到全新
应用场景的核心能力,让 OpenClaw 真正成为大家提升自我能力、突破发展瓶颈的得力助手与智能伙
伴。


第一章:认知篇:OpenClaw 的底层逻辑与核心架构


1.1 什么是 OpenClaw:重新定义 AI 助手的边界


OpenClaw 本质上是一款开源的本地化部署人工智能代理(AI Agent),其核心产品定位是打造一位"真
正能够动手执行任务的 AI 助手"。与市面上传统的 AI 对话工具(例如 ChatGPT、Claude 等)仅能提供
文字层面的建议和指导有着本质区别,OpenClaw 具备真正的"任务执行能力"——它能够直接操控您的本
地计算机系统、连接并操作各类应用程序,通过您日常使用的聊天软件接收自然语言指令,并自动完成
复杂的任务流程,真正实现"指令一经发出,结果即刻落地"的无缝体验。

 

与过往的本地开源 AI 项目相比,OpenClaw 在功能设计与架构理念上实现了两大关键突破:
第一,它为用户提供了一套完整的"可执行"工具集:涵盖了浏览器自动化控制、Shell 命令执行、本地文
件读写操作、定时任务调度、可视化画布操作等多种实用功能——这使得大语言模型的输出能够直接转
化为具体的系统操作动作,而非停留在文字建议层面。

第二,它构建了一个统一的通信网关层:成功将 WhatsApp、Slack、Discord、Signal、iMessage、
Microsoft Teams 等主流即时通讯软件集成到统一的入口。用户只需使用任何一个自己熟悉且常用的聊
天应用,即可随时随地远程指挥自己的计算机执行任务。

 

通俗理解两者的差异:
传统 AI 工具:"这里有一份整理文件的详细方法说明,您可以参考这些步骤自行操作……"
OpenClaw:"已成功为您整理了两百四十七个文件,并自动归类到八个不同类别的文件夹中,任务
已圆满完成!"


其技术本质是将业界顶尖的大语言模型(LLM)所具备的"智能大脑"与本地计算设备的"物理执行能力"进
行深度融合,以即时通讯软件作为人机交互的入口通道,打造出能够 7×24 小时持续待命、无需人工持续
干预的真正意义上的"数字员工"。



 


 
------分隔线----------------------------


锋哥推荐